Math, Science, and Technology
Mathematics

The Merritt College's Mathematics program offers a wide range of courses designed to foundation of many fields of study, including biological, physical, computer, behavioral, and social sciences, as well as engineering. Whether you are majoring in math, need math to meet prerequisites in related disciplines, or simply need to take math to fill a general ed requirement, we have the courses for you.
- Areas of Interest
- Business & Law
- Education & Learning Resources
- Environment & Sustainability
- Healthcare
- Liberal Arts & Communication
- People, Culture, and Society
- Public Safety
- STEM: Science, Technology, Engineering, and Math
- MESA
- Division I: Liberal Arts, Social Science, and Public Safety
- Division II: Math, Science, Technology, and Allied Health
Department Overview
Mathematics is at the foundation of many fields of study, including biological, physical, computer, behavioral, and social sciences, as well as engineering. The Merritt math program offers a wide range of courses designed to meet your needs. Whether you are majoring in math, need math to meet prerequisites in related disciplines, or simply need to take math to fill a general ed requirement, we have the courses for you.
Career Opportunities
A math degree is one of the most valued degrees in the job market. Math majors are trained to perform calculations, analyze data, and solve problems, all of which are useful skills across a variety of fields. The Bureau of Labor Statistics predicts that overall employment in math occupations will grow 29% from 2021 to 2031, which is much faster than the average rate of growth.
With an associate's degree in math in the Bay Area, your career options include tutor, data analyst, lab technician, and various other analyst positions.
With a bachelor’s degree in math in the Bay Area, your career options include actuary, data analyst, data scientist, accountant, mathematician, statistician, teacher, and work in various computer-related fields.
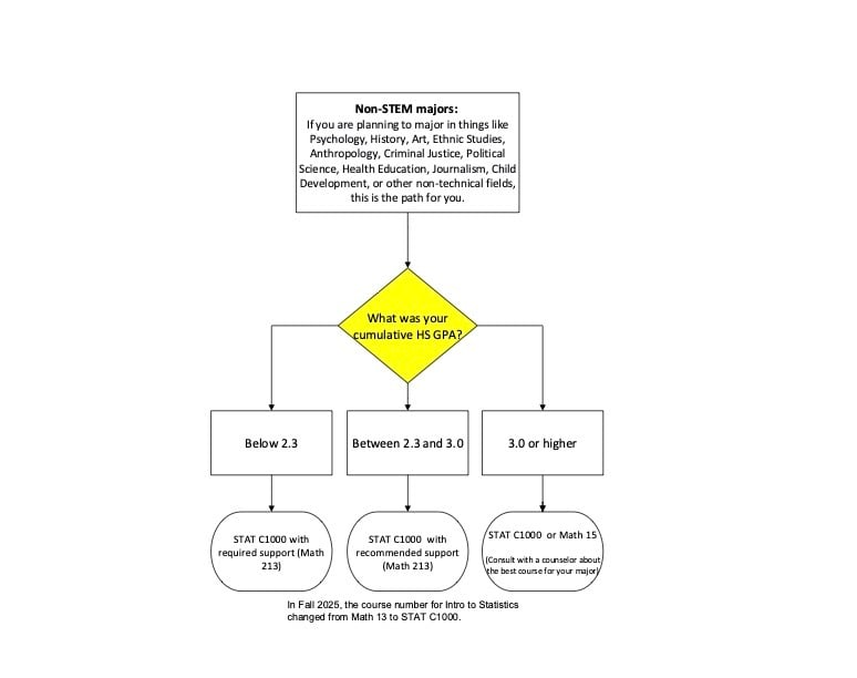
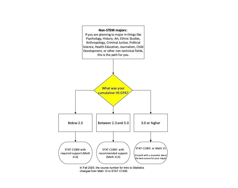
Choose Your Best Math Pathway
CHOOSE YOUR BEST MATH PATHWAY
To determine your best math pathway, select one of the following “Pathway Options” based on your major course of study


If you are not transferring, but are seeking an Associate’s Degree or Certificate only, your program may have specific math requirements. You should check with that program or with a counselor to make sure you are taking the math you need.
Program Learning Outcomes
PROGRAM OUTCOMES
Outcome 1
Express mathematical concepts accurately and concisely in numerical and spoken language.
Institutional Learning Outcomes:
COMMUNICATION, CRITICAL THINKING, QUANTITATIVE REASONING
Outcome 2
Apply mathematical concepts to concrete and abstract problems, and draw logical conclusions using the logic, and inductive and deductive reasoning.
Institutional Learning Outcomes:
CRITICAL THINKING, QUANTITATIVE REASONING
Outcome 3
Master the relevant mathematical concepts as listed in the course outline, which will enable them to take subsequent courses of increasing complexity
Institutional Learning Outcomes:
CRITICAL THINKING, QUANTITATIVE REASONING
Mathematics Degree
Faculty & Staff
| Department Chairs | |
|
Daniel Lawson Building S-320 Email: dlawson@peralta.edu 510-436-2676 |
|
Taslima Rehman Email: trehman@peralta.edu |
| Full-Time Faculty | |
|
Jason Holloway Email: jholloway@peralta.edu |
![]()
|
Rebecca Uhlman Office S-322 Email: ruhlman@peralta.edu 510-436-2611 |
|
Sun Young Ban Office S-317 Email: syban@peralta.edu 510-436-2610 |
| Part-Time Faculty | |
|
Marilyn Green Email: mgreen@peralta.edu |
|
Minyoung Lee Email: minyounglee@peralta.edu |
|
Quynh Nhu Lamha Email: qnlamha@peralta.edu |
|
Tu Hoang Email: tuhoang@peralta.edu |
|
Waseem Khaja, Ph.D. Building S-313 Email: wkhaja@peralta.edu 510-436-2622 |
Contact Information

Department Co-Chair
Sun Young Ban
syban@peralta.edu

Department Co-Chair
Rebecca Uhlman
ruhlman@peralta.edu

Interim Dean of Division II: Math, Science, Technology, and Allied Health
Diane Chang
dtchang@peralta.edu
Staff Assistant
Vacant
Apply Today!
Completing your application takes less than 30 minutes! We’ve created an application guide to help you quickly and easily complete the steps to apply and enroll.
